Instance Verification Kit (IVK)
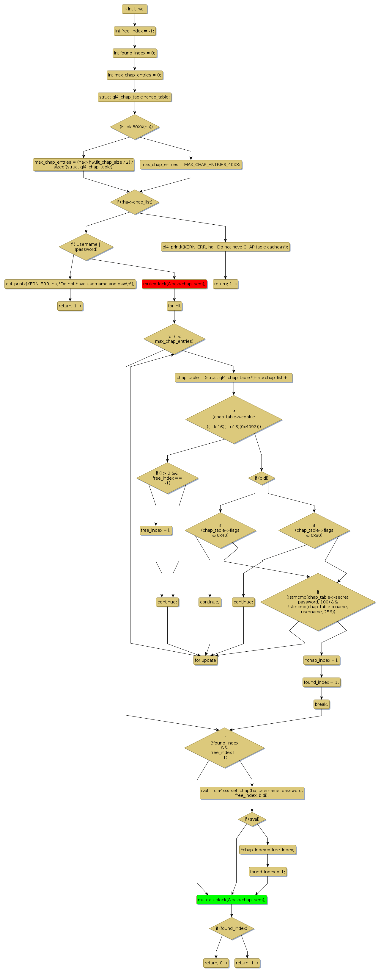
mutex lock @ [55082+26+/linux-3.19-rc1/drivers/scsi/qla4xxx/ql4_mbx.c]
Instance Signature: chap_sem
|
The Matching Pair Graph:
|
|
Function Name
|
Control Flow Graph (CFG)
|
Events Flow Graph (EFG)
|
Source Correspondence
|
|
qla4xxx_get_chap_index
|
|
|
[54453+22+/linux-3.19-rc1/drivers/scsi/qla4xxx/ql4_mbx.c]
|